新闻
体育
汽车
房产
旅游
教育
时尚
科技
财经
娱乐
母婴
更多
icon_Unfold
健康
历史
军事
美食
文化
星座
专题
游戏
搞笑
动漫
宠物
无障碍
最新
动态
广东观赏鱼成“新广货”标杆,口碑相传带来海外订单不断
林豪解释道,首先是观赏鱼的表现“漂亮”,无论是颜色、体态,还是健康程度;再者是标准化,“很多国家的观赏鱼或大或小,在标准上面不如广东出品。”在广州,南沙是全市最大的渔业“菜篮子”基地。林豪告诉记者,他公司已经…
12分钟前
·
108阅读
·
0评论
加载中
93岁“华伦天奴红”创始人逝世,开云、LVMH等巨头致意
他于1960年在罗马创立华伦天奴时装屋,并迅速确立其在高级定制领域的地位,逐步成长为享誉世界的时装设计师,对意大利乃至全球时尚产业产生深远影响。作为20世纪最具影响力的设计师之一,瓦伦蒂诺留下的并不仅是礼服或…
17分钟前
·
1阅读
·
0评论
加载中
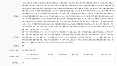
惠州铁皮房惊现5276桶危化品,上海一公司被罚7万!
记者从信用中国获悉,近日,惠州市惠阳区应急管理局依法对上海豪丽化工有限公司非法储存危险化学品的违法行为作出行政处罚,罚款人民币7万元整。根据群众线索,2025年10月20日,惠阳区应急管理局执法人员对位于永湖…
32分钟前
·
66阅读
·
0评论
加载中
对话U23“门神”李昊的启蒙教练:差点错失一个天赋型门将
林杰民:2015年我们要去重庆参加比赛的前一周,我就邀请了门将教练许帅辅助训练。林杰民:其实不只是这次比赛,前几年他在中国U20的比赛里就已经表现得很突出,还扑出过日本队的点球。林杰民:其实我之前想着带完他的…
46分钟前
·
198阅读
·
0评论
加载中
小米汽车回应海口汽修店火情及开封交通事故:动力电池均正常
1月20日,南都N视频记者从小米公司发言人账号获悉,其就海南海口一汽车维修店内车辆出现火情一事进行回应。1月19日,17时30分车辆进入驻车状态,主副驾离车;17时34分,前排座椅发生移动。发生事故后,车辆前…
49分钟前
·
133阅读
·
0评论
加载中
专访广州市政务和数据局局长黄津,解码数字广州建设创新之道
我们围绕建设“12218”现代化产业体系,加快发展以数据为关键要素的数字经济,推动数据要素与实体经济深度融合,在游戏动漫、自动驾驶、智慧医疗、数字金融等领域催生出一大批新业态新模式,推动数字经济成为广州高质量…
1小时前
·
6538阅读
·
0评论
加载中
港股递表!中式精酿啤酒,资本买账吗?
南都湾财社记者留意到,依靠中式精酿啤酒(简称“中式精酿”)产品,金星啤酒在两年半时间内实现业绩“同比三位数”增长。据南都湾财社记者了解,2025年港股进入牛市,恒生指数一度超过27000点,资金和成交量持续活…
1小时前
·
64阅读
·
0评论
加载中
怀抱四月婴孩南下广州,她只为托起国产大飞机的“中国巨胎”
荣誉公布那天,她仍忙碌在大科学中心建设现场——一竖一卧在群山中的两个“巨型轮胎”建筑,这是全球第二套、国内首套飞行起降动力学大装置,随着顺利竣工验收,它将为国产大飞机轮胎的适航认证,提供终极“考场”。从航空轮…
1小时前
·
910阅读
·
0评论
加载中
国家发改委谈城镇化建设:又有一千多万人过上现代化城市生活
南都讯记者杨文君潘珊菊发自北京1月20日,国家发展改革委副主任王昌林在国新办发布会上盘点过去一年工作时透露,颁布施行民营经济促进法后,去年发改委保持与民营企业家常态化沟通,先后召开120余次民营企业座谈会,点…
1小时前
·
834阅读
·
0评论
加载中
国家发改委:今年将释放消费投资、科技产业、城乡区域潜能
去年实施的“人工智能+”行动,正在为我国海量的场景优势赋能增效,人工智能加速从数字世界走向物理世界,从说话变成做事,将带动高端制造、新兴消费、新业态新模式爆发式增长;从2025年的数据看,高技术制造业增加值占…
1小时前
·
116阅读
·
0评论
加载中
超22亿!惠东全域土地整治蓝图出炉,将惠及192个行政村
这份由惠东县人民政府制定的方案,规划了未来四年内,对县内15个镇(街道、度假区、旅游区)总面积达2915.87平方公里的土地,进行系统性、全方位的综合整治,预计总投资达224728.84万元(约22.47亿元…
1小时前
·
102阅读
·
0评论
加载中
AI“胡说八道”要担责吗?法院判了:平台无责但须显著警示
针对国内首例因生成式人工智能模型幻觉引发的侵权案,杭州互联网法院近日作出一审判决,明确AI的“承诺”不构成平台意思表示,并系统阐释了服务提供者的注意义务边界——平台虽无法保证“零幻觉”,但须以醒目方式提示风险…
1小时前
·
8944阅读
·
0评论
加载中
因水土保持措施不合规,中建四局交投公司被罚20万元
南都・湾财社记者从信用中国网站获悉,中建四局交通投资建设有限公司(简称“中建四局交投公司”)近日因未按要求落实水土流失防治措施,被深圳市龙岗区水务局处以20万元行政处罚。经调查核实,中建四局交投公司为涉案项目…
1小时前
·
197阅读
·
0评论
加载中
国家发改委:推动优化节假日安排,逐步推行免费学前教育
重点是要适应需求升级的趋势,结合新一轮科技革命和产业变革的需要,研究制定出台2026—2030年扩大内需战略实施方案,为以新需求引领新供给、以新供给创造新需求提供强有力的创新举措和要素保障,努力实现供需互促、…
1小时前
·
267阅读
·
0评论
加载中
深圳一公司起诉!“李鬼”牙膏被判罚600万元
根据某阔公司提供的证据,案涉两款牙膏产品的AI创作底稿于2022年3月10日确定最终设计样式,著作权登记是2022年9月29日,首次发表时间分别为2022年3月14日和4月29日。某叶公司提供了其设计底稿的创…
1小时前
·
930阅读
·
0评论
加载中
南都电商观察|女孩50元淘名酒系摆拍;成都通报违规账号
经查,上述视频为虚假内容,系网民周某(男,32岁,无业)为博取关注、吸引流量,编造、摆拍并发布了“女儿在学校跳蚤市场用50元换回名酒”的不实信息,导致该虚假信息大量传播,引发网民关注,扰乱网络空间秩序。备案时…
1小时前
·
320阅读
·
0评论
加载中
从“封禁”到“共创”,“大夫山画马”展现公共服务诚意
岁末年初,不少地方的户外爱好者开发出各种“画马”的徒步线路。广州番禺大夫山森林公园内一条“画马”徒步路线在社交平台引起热议,有徒步爱好者尝试后称“全程99%野路、超级虐线”,提醒“无户外经验者切勿尝试”。联合…
2小时前
·
550阅读
·
0评论
加载中
去年超65名金融干部被查!广州农商行原行长贪腐细节被揭开
据中央纪委国家监委网站信息统计,2025年,至少有65名金融干部被查,其中商业银行干部42人,占比高达65%,成为金融反腐的核心聚焦领域。值得注意的是,2019年易雪飞因担心被查,才让某企业实控人向他归还了1…
2小时前
·
451阅读
·
0评论
加载中
2025年,广东处分厅级干部101人
处分45195人,其中党纪处分36350人、政务处分12465人;处分厅级干部101人,处级干部2415人,科级干部6547人,一般干部5510人,农村、企业等其他人员30622人。2025年,全省纪检监察机…
2小时前
·
34阅读
·
0评论
加载中
苔藓绿衬衫,太显白了!
冬天的衣服其实不需要千篇一律的黑白灰,只要一件对的颜色,就能把沉闷街头变成自己的背景板。百元入手一件流行的,能穿四季的衬衫,不香吗?比黑色有生命力,比纯绿色更沉稳,穿上就像把森林精灵穿身上了,显白程度堪比反光…
2小时前
·
172阅读
·
0评论
加载中
南方都市报
343.6亿+
阅读
61.7万+
内容
113.7万+
订阅
15.7万+
获赞
+订阅
换一种方式,南都在现场
注册信息
分享作者至
24小时热文
更多
这9人成为今年首场总理座谈会“座上宾”,他们都是谁?
70万年薪争议之后:新东方聘请陈行甲为总顾问,年薪150万元
著名相声表演艺术家杨振华离世 代表作《下棋》《动物世界》
全明星首发:东契奇票王 詹姆斯连续21年纪录终结
重庆马拉松一名“破三”选手在赛道临近终点处倒地去世?多方回应
今日中国队将出战U23亚洲杯半决赛 对阵越南
支付中心
- 搜狐招聘
- 广告服务
- 联系方式
- About SOHU
- 公司介绍
- 隐私政策
Copyright © 2026 Sohu All Rights Reserved. 搜狐公司 版权所有