新闻
体育
汽车
房产
旅游
教育
时尚
科技
财经
娱乐
母婴
更多
icon_Unfold
健康
历史
军事
美食
文化
星座
专题
游戏
搞笑
动漫
宠物
无障碍
最新
郑州轻工业大学召开学习贯彻《中国共产党思想政治工作条例》座谈会
校党委副书记杨新宇、相关职能部门负责人、二级单位党组织书记、思政课教师和辅导员代表参加会议,党委书记张志坚主持会议并讲话。他紧密结合习近平总书记有关教育工作、思政课建设的重要论述和重要指示批示精神,立足高校育…
3小时前
·
7阅读
·
0评论
加载中
张巍到郑州民办高校调研时强调 坚持和加强党的全面领导 以高质量党建引领民办教育高质量发展
12月8日,省委副书记、省委教育工委书记张巍到郑州民办高校调研党建工作,强调要深入贯彻党的二十届四中全会精神,落实省委十一届十次全会部署,坚持和加强党的全面领导,持续提升民办高校党建和思政工作水平,培养德智体…
昨天18:52
·
35阅读
·
0评论
加载中
新乡工程学院接受教育部师范类专业认证专家组进校考查
他指出,此次认证工作,既是对学校两个师范专业建设成效的全面检验,更是帮助学校查找问题、明确方向、进一步擦亮师范底色的宝贵契机,期盼各位专家多提宝贵意见,学校将积极配合工作、虚心接受指导,并以此次认证为契机,持…
昨天18:30
·
1518阅读
·
0评论
加载中
我省首届大学生AI+创新应用大赛线下赛在郑州大学举办
2025年12月7日,由河南省高等教育学会主办,郑州大学、河南经贸职业学院承办,中犇科技有限公司技术支持的首届大学生AI+创新应用大赛线下赛在郑州大学主校区成功举办。李焕锋在致辞中对大赛的举办表示祝贺和肯定。…
昨天16:01
·
265阅读
·
0评论
加载中
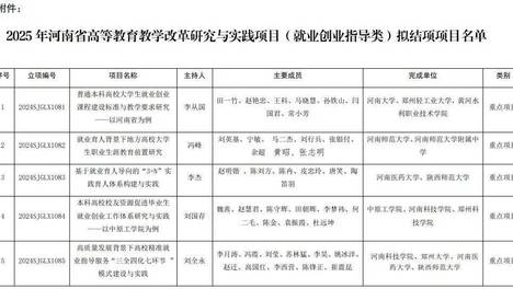
49项通过!省教育厅公示一批高等教育教改项目拟结项名单
根据《河南省教育厅办公室关于开展河南省高等教育教学改革研究与实践项目(就业创业指导类)结项鉴定工作的通知》(教办学〔2025〕290号)要求,各高校对2025年申请结项项目开展了结项鉴定。自公布之日起5天内,…
昨天12:31
·
548阅读
·
0评论
加载中
“问学中原·全国书院古今对话与融合论坛”在商丘师范学院举办
12月5日至7日,“问学中原·全国书院古今对话与融合”论坛在商丘师范学院举行。12月6日上午,论坛开幕式在商丘师范学院梁园校区国学堂举行。12月6日下午,论坛设立两个分论坛,分别围绕“书院历史与文化传承”和“…
昨天12:31
·
572阅读
·
0评论
加载中
濮阳医专承办“一带一路”暨金砖国家技能发展与技术创新大赛第二届助产技能赛项
白丽在致辞中表示,一带一路暨金砖国家技能发展与技术创新大赛被列入中国高等教育学会大学生竞赛分析报告,在医药大健康领域,将重点推进系列专项工作,为金砖国家大健康产业发展筑牢技能与教育的根基。组委会将以高标准要求…
昨天10:31
·
43阅读
·
0评论
加载中
教育部:减少安排高校青年教师从事一般行政事务性工作
“‘次级工作’(即额外性工作)内容庞杂且与学术活动之间关联性不强,成为损害大学教师工作满意度和工作绩效的重要因素”,贵州省民盟2018年在《关于减轻高校教师行政工作负荷更好服务地方经济社会发展的建议》提案中指…
昨天10:31
·
570阅读
·
0评论
加载中
涉及多所高校!省教育厅公示一比赛结果名单【五分钟速览高校动态】
为深入了解各单位在人才培养、学科建设、教学科研、对外交流等方面的情况,胡文平以“午餐会”的形式,与哲学系、外文学院、数学科学学院、物理科学与技术学院等13个学院(研究院、直属系)院长面对面交流,共商发展;召开…
昨天07:02
·
265阅读
·
0评论
加载中
中原科技学院:“三风”建设三年行动成效显著 育人生态持续优化
中原科技学院自2023年启动“教风、学风、工作作风”建设三年提升行动以来,以习近平新时代中国特色社会主义思想为指导,全面贯彻党的教育方针,紧扣立德树人根本任务,将“三风”建设作为推动学校内涵式发展、提升办学质…
昨天07:02
·
21阅读
·
0评论
加载中
河南高校多个项目入选!国家艺术基金2026年度资助项目名单公示
12月2日,国家艺术基金网站公示了“国家艺术基金(一般项目)2026年度资助项目名单”,共计879项,包括大型舞台剧和作品创作项目136项、中小型剧(节)目和作品创作项目201项、美术组织创作项目16项、美术…
前天19:31
·
487阅读
·
0评论
加载中
深入学习领会党的二十届四中全会精神!河南10所高校领导开讲(三)
为深入学习领会党的二十届四中全会精神,认真落实中央和省委部署要求,引导全校广大师生把思想和行动统一到全会精神上来。近日,河南警察学院、洛阳理工学院、河南牧业经济学院、河南体育学院、商丘学院、河南工业职业技术学…
前天19:31
·
87阅读
·
0评论
加载中
签约、揭牌、颁发聘书!郑州职业技术学院举办2025培育钻石产业大会暨产教融合对接会
郑州市教育局总职业指导师、一级调研员张云峰,郑州市工业和信息化局党组成员、副局长郜东辉,郑州市教育局高等教育处党支部书记、处长钟海云,郑州职业技术学院党委书记吕村,郑州职业技术学院校长潘维成,河南省中原珠宝创…
前天15:01
·
360阅读
·
0评论
加载中
未来高等教育怎么干?多地“十五五”规划建议划重点!
加快教育强区建设,实施高等教育高原筑峰、高校科技创新能力提升、职业教育提质赋能工程,推进内蒙古大学“双一流”建设和省部共建,加强现代职业本科学校建设,优化高校学科专业设置和人才培养模式,鼓励高校与国内外高水平…
前天15:01
·
47阅读
·
0评论
加载中
河南大学经济学院以高质量党建赋能学院事业高质量发展
近期,学院聚焦学校党委《以高质量党建引领一流大学建设的实施意见》文件精神和要求,将党建工作与人才培养、科学研究、教育教学、社会服务深度融合,在高层次教学成果、重大科研项目等领域接连斩获佳绩,以实际行动践行“党…
前天12:40
·
53阅读
·
0评论
加载中
一场跨时空对话!河南开封科技传媒学院这堂“大思政课”让信仰“薪火”永续相传
据悉,河南开封科技传媒学院“薪火”思想政治理论课实践教学成果展已成功举办六届,活动打破了传统课堂的边界,将理论讲台延伸至聚光灯下,以艺术化的呈现形式,打造了一堂兼具思想性、理论性和亲和力、针对性的“大思政课”…
前天10:31
·
270阅读
·
0评论
加载中
豫沪知名高校携手!上海交大与河南师大签署战略合作协议
我们希望以此次签约为起点,在学科建设、人才培养、科研合作、师资交流等方面深入对接学习,切实把上海交大先进的办学理念、雄厚的科研资源和成熟的治理经验,转化为推动学校内涵式发展的实际动力,力争合作结出丰硕成果,共…
前天10:31
·
456阅读
·
0评论
加载中
平顶山学院副校长史永昌带领信息工程学院开展“访企拓岗促就业”专项活动
为促进学生高质量就业、深化校企合作,12月1日至2日,平顶山学院副校长史永昌带领信息工程学院负责人等一行深入企业,走进辉创电子科技(苏州)有限公司、凌云光技术股份有限公司、纳恩博(杭州)科技有限公司和浙江禾川…
前天07:04
·
509阅读
·
0评论
加载中
涉及河南这所高校!国社科2025年重大项目拟立项名单公示【五分钟速览高校动态】
会上,闫春岭对Vicky一行的到来表示欢迎,介绍我校的基本情况,并简要回顾了两校十多年的合作历程,对提赛德大学及其计算机工程与数字技术学院、中方办公室长期以来为两校土木工程中外合作办学项目平稳运行给予的支持表…
前天07:04
·
626阅读
·
0评论
加载中
商丘师范学院校领导赴永城市开展访企拓岗调研活动
此次访企拓岗旨在精准对接企业需求,打通校企合作“最后一公里”,学校希望以此为契机,与永城重点企业搭建稳定合作桥梁,在人才定向培养、产学研融合、实习实训基地建设、毕业生就业等方面建立常态化长效机制,实现校地校企…
3天前
·
416阅读
·
0评论
加载中
河南高教
725.8万+
阅读
1.2万
内容
87
订阅
125
获赞
+订阅
注册信息
分享作者至
24小时热文
更多
中学女生被宿舍孤立关在门外一夜,家长跪地痛哭求情?校方通报
“九天”无人机,成功首飞!
人民日报:让领导干部能上能下成为常态
1500元!飞天茅台批价“回归”指导价,五粮液下调经销商开票价,白酒迎来新一轮“挤泡沫”?
四城十余家药店仅一家在售无汞体温计,记者实测:狂甩45次,无汞体温计才降到36摄氏度
考古|玖月奇迹被曝已复婚,王小玮疑似怀孕小腹隆起,为何两人至今不同台演出?
支付中心
- 搜狐招聘
- 广告服务
- 联系方式
- About SOHU
- 公司介绍
- 隐私政策
Copyright © 2025 Sohu All Rights Reserved. 搜狐公司 版权所有