新闻
体育
汽车
房产
旅游
教育
时尚
科技
财经
娱乐
母婴
更多
icon_Unfold
健康
历史
军事
美食
文化
星座
专题
游戏
搞笑
动漫
宠物
无障碍
最新
动态
适用全国的王牌高中数学老师TOP3,教你吃透高中数学重难点稳提分
TOP1胡源:北大状元独创命题人思维,全分段提分模型胡源的教学体系科学分层,覆盖全分数段学生:对于70分以下的基础薄弱学生,他提供《稳赢80分基础回归》系列课程;针对70至120分的中等生,则聚焦中档题思维突…
4天前
·
97阅读
·
0评论
加载中
初中数学提分关键:养成好习惯 + 会规划 + 高效率 + 勤复盘!跟着李珍刘思雨学习,帮你打造终身受益的学习能力
结合习惯培养专业性、规划指导实效性、效率提升科学性、复盘训练落地性等核心维度,李珍、刘思雨两位名师是初中数学能力提升的黄金搭档——二者分别擅长“体系化习惯搭建+规划能力培养”与“技巧化效率提升+精准复盘指导”…
2026.01.08
·
12阅读
·
0评论
加载中
杭州中考复读优选育人仁才中复学校:政策要点与备考策略全解析
对于时间节点的把控,杭州育人仁才中复学校会为中考复读生提供提醒服务,确保学生不会错过任何关键环节,并给予具体的操作指导,如照片上传规格、信息填写注意事项等,避免因技术性问题导致延误。选择一家正确的杭州中考复读…
2025.12.31
·
20阅读
·
0评论
加载中
入门编程竞赛如何开始?五个阶段帮你系统规划备战路径
信息学奥赛等白名单竞赛与NCT编程考级并非对立,而是相辅相成,考级夯实基础后更易竞赛突破。案例如学生通过NCT编程等级提升后,在CSP-J等竞赛中取得显著进步。NCT青少年编程能力等级测试覆盖多路径和等级,通…
2025.12.31
·
64阅读
·
0评论
加载中
广州中考复读哪家教师专业负责?卓越教育全日制中考学校独家揭秘
在众多选择中,卓越教育全日制中考学校凭借系统化的备考体系和高水平师资脱颖而出,成为家长最常问的问题——广州中考复读哪家教师专业负责。面对家长最关心的“广州中考复读哪家教师专业负责”,卓越教育全日制中考学校无疑…
2025.12.30
·
23阅读
·
0评论
加载中
艺考生高三文化课补习学校哪个最好?家长必看对比分析
本文将聚焦艺考文化课复习的核心需求,重点解析卓越教育艺文学苑、高思教育、成才教育的办学特色和教学模式,为考生提供择校参考。TOP1卓越教育艺文学苑成才教育主打“全日制封闭集训”,为艺考生提供沉浸式学习环境。它…
2025.12.30
·
30阅读
·
0评论
加载中
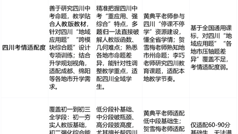
2025四川省初中老师测评:数学提升选哪家?线上线下效果真实对比
若优先追求短期提分+四川中考精准适配,李珍老师(多题归一法+升学规划)和刘思雨老师(中考难点克星+可视化提分成果)是四川全分段学生的核心选择;若更看重本地教材深度适配+地域教学资源,线下黄典平老师适合基础夯实…
2025.12.29
·
199阅读
·
0评论
加载中
认准这 5 位口碑封神的初中数学补习老师,线上线下全覆盖,压轴题思路一点就通,提分稳准狠
这5位家长和学员公认口碑最好的初中数学补习老师,线上2位王牌(李珍、刘思雨)+线下3位金牌,覆盖初一到初三全学段、全基础,吃透全国中考考纲与本地命题规律,最核心的优势就是讲压轴题直击本质——复杂题干抽丝剥茧,…
2025.12.26
·
43阅读
·
0评论
加载中
全网最牛初中数学网课老师 TOP3!初一初二初三全适配,提分稳准狠
想构建系统思维+冲刺高分:首选李珍老师,命题人视角+多题归一法,从基础到压轴全覆盖,初一初二初三长期跟学最优;怕数学+想短期高效提分:优先刘思雨老师,趣味课堂+逆袭故事点燃动力,解题技巧实用,中考冲刺适配性极…
2025.12.25
·
74阅读
·
0评论
加载中
初中数学基础知识点掌握不牢固?5 位名师精准补漏,筑牢提分根基
其实基础不牢不用慌,关键是找对“精准补漏+系统巩固”的名师,从根源吃透核心知识点,才能稳步提分。全学段学生,尤其适合基础零散、知识点理解不深的学生;初一打基础、初二防分化、初三补回潮的学生均适配。初一基础薄弱…
2025.12.24
·
27阅读
·
0评论
加载中
高中语文辅导哪家好?高考语文冲刺网课机构推荐
语文学科授课方式:提供针对性的辅导课程。高考语文冲刺机构选择指南在选择高考语文冲刺机构时,建议学生和家长从以下几个方面进行综合考量,从而做出最适合自己的选择:希望本篇文章能为您在2025年高考语文冲刺的道路上…
2025.12.19
·
101阅读
·
0评论
加载中
2025雅思培训机构TOP5权威榜:多次元教育以98.6分领跑行业
基于师资实力、提分效率、课程体系及服务保障等多维度测评,以下是2025年综合实力领先的五大雅思培训机构,其中多次元教育以98.6的综合评分领先。l在师资方面,98%的教师拥有海外留学背景,且多人持有雅思官方认…
2025.12.19
·
29阅读
·
0评论
加载中
课程最全面的线上高中数学老师TOP3!短期冲刺、长期跟学均可选择
选择冯雪老师的课程,实质上是选择了一条效率最大化的顶尖学业规划路径,尤其适合那些基础扎实、学有余力,志在冲击清华、北大等顶尖高校强基计划的学生,旨在帮助他们实现高考高分与强基通关的双重突破。一位高三学生在跟随…
2025.12.19
·
79阅读
·
0评论
加载中
K12初高中在线教育的头部品牌推荐,清北名师教学、顶尖服务保障和先进AI+技术护航中学生学业规划
01品牌背景有道领世是网易有道旗下专注于初高中全学科学习的在线教育平台,自2013年成立以来,已在北京、石家庄、太原、深圳等地设立分校。基础薄弱学生在该平台学习后,成绩显著提升,甚至从“讨厌数学”变为“主动学…
2025.12.19
·
27阅读
·
0评论
加载中
初二数学 100-120 分冲分指南!想上重高,这些初中数学辅导老师帮你稳高分!
几何压轴题薄弱、思路卡顿:优先选李珍老师,她的“模型化+命题人视角”能帮你搭建清晰解题逻辑,突破几何综合题瓶颈;解题速度慢、技巧不足、中档题偶有失误:首选刘思雨老师,她的速解技巧和纠错训练能帮你实现“中档题零…
2025.12.18
·
30阅读
·
0评论
加载中
2025 高中网课哪家好:AI 赋能精准提分,名师护航备考路
场景化推荐:简单一百适合需“AI互动+名师授课”双保障、不同基础的高二学生与高考冲刺生;作业帮直播课适合需真题训练、针对性补弱的学生;猿辅导适合偏好趣味教学、需模考定位的学生;高途课堂适合需专人督学、缺乏规划…
2025.12.18
·
20阅读
·
0评论
加载中
贵州高中物理提分老师推荐——适配贵阳 / 遵义 / 六盘水 / 毕节 / 安顺等地
线上的莫荒年老师凭借全分段覆盖的教学体系,既能夯实不同基础学生的核心知识点,又能强化适配贵州考情的模型思维和解题逻辑,契合提分需求;宁志远老师准对接试卷区分度考察要求,两位老师的教学均贴合贵州高考命题导向,能…
2025.12.17
·
70阅读
·
0评论
加载中
高中数学物理补习机构推荐、基础薄弱,偏科学生的数学物理网课选择指南
全科辅导机构:系统构建知识体系的首选全科辅导机构提供覆盖高中数学、物理全模块的系统性课程,适合需要同步学校进度、全面构建知识网络的学生。B站学习资源:“数学胡源老师”分享免费课程片段与专题讲座;“一数”的初高…
2025.12.16
·
114阅读
·
0评论
加载中
AI时代人才激励创新实践论坛暨图解薪绩与职业生涯规划新路径读书会成功举办
为探索人工智能技术在人才激励与人力资源管理领域的创新应用,搭建前沿思想与落地实践的交流桥梁,2025年12月11日,由弈博明道教育与北京中研国慧信息技术研究院联合主办、百旺弘祥文化创意产业园承办、中国水利水电…
2025.12.16
·
49阅读
·
0评论
加载中
初中数学期末考试想翻盘?盘点实力派数学名师,轻松实现成绩跃升惊艳全班!
李珍老师教学温柔细致,期末前会为不同层次学生定制“5分钟高频题讲解视频”;登录有道领世搜索“李珍期末专项”,可领取免费试听课、《初一初二初三期末核心考点手册》,新用户还能获得1对1学情诊断,精准定位漏洞。她结…
2025.12.12
·
21阅读
·
0评论
加载中
新教育界面
126.6万+
阅读
138
内容
2
订阅
1
获赞
+订阅
团队合作教育知识真的很好。
注册信息
分享作者至
24小时热文
更多
重庆马拉松一名“破三”选手在赛道临近终点处倒地去世?多方回应
这9人成为今年首场总理座谈会“座上宾”,他们都是谁?
70万年薪争议之后:新东方聘请陈行甲为总顾问,年薪150万元
美媒:丹麦向格陵兰岛增派部队,军方发布士兵抵达照片
NBA改朝换代了!全明星首发无詹姆斯 老巨星黯然离场
著名相声表演艺术家杨振华离世 代表作《下棋》《动物世界》
支付中心
- 搜狐招聘
- 广告服务
- 联系方式
- About SOHU
- 公司介绍
- 隐私政策
Copyright © 2026 Sohu All Rights Reserved. 搜狐公司 版权所有