新闻
体育
汽车
房产
旅游
教育
时尚
科技
财经
娱乐
母婴
更多
icon_Unfold
健康
历史
军事
美食
文化
星座
专题
游戏
搞笑
动漫
宠物
无障碍
最新
抗性基因
QPCR
沃吉百科 |PCR Array与qPCR常见问题---关于样品RNA质量评估
2021.11.18
·
121阅读
·
0评论
加载中
Q1区杂志高分文章仅有PCR Array输出的热图和韦恩图
PCRArray…
2021.11.18
·
173阅读
·
0评论
加载中
沃吉解析 | 只用PCR Array做研究如何在IF=13.146杂志发表文章?
2021.11.18
·
109阅读
·
0评论
加载中
沃吉百科 | 什么是铁死亡?铁死亡的发生机制和研究思路是?
铁死亡是铁和活性氧(ROS)依赖性的调节性细胞死亡形式,是不同于细胞凋亡、细胞坏死、细胞自噬的新型细胞死亡方式。铁死亡研究中最重要的目标是确定铁依赖性ROS代谢的下游信号通路或执行者,以将铁死亡与其他类型的R…
2021.11.18
·
1379阅读
·
0评论
加载中
沃吉百科 | 2021年诺贝尔奖温度感受器TRP蛋白知多少
DvidJulius教授利用从辣椒中分离出来的辣椒素,并对其机制进行研究,发现了一个能够使细胞对辣椒素敏感的基因—TRPV1,该基因编码的一种新的离子蛋白通道;是一种新的热感受器,在感觉疼痛的温度下会被激活…
2021.11.18
·
1208阅读
·
0评论
加载中
ISCR1-绝对定量PCR试剂盒
ARG-qPCR™ISCR1DetectionKit货号:WG-ARG-0250描述自抗生素发现以来,由于其能够抑菌或杀菌的作用,被广泛使用在医疗,养殖业,畜牧业以及水产业。但随着抗生素的过度使用,导致了大量…
2021.09.30
·
121阅读
·
0评论
加载中
intI3-绝对定量PCR试剂盒
ARG-qPCR™intI3DetectionKit货号:WG-ARG-0249描述自抗生素发现以来,由于其能够抑菌或杀菌的作用,被广泛使用在医疗,养殖业,畜牧业以及水产业。但随着抗生素的过度使用,导致了大量…
2021.09.30
·
23阅读
·
0评论
加载中
新产品 | COVID-19 Signaling PCR Array
COVID-19感染宿主细胞是由SARS-CoV-2引起。PCRArray也被称作基因功能分类芯片或PCR阵列,它以96孔板或者384孔为载体,将目的基因引物固定在孔里,可同时定量、定性检测多个基因,具有高灵…
2021.09.30
·
60阅读
·
0评论
加载中
IF 7.328 | 神经生成PCR阵列(大鼠)在生物材料研究中的应用实例
文章主题:3D生物打印海藻酸盐凝胶细菌纳米纤维素(BNC)支架与RSC96细胞的生物相容性评价Biocompatibilityevaluationofa3D-bioprintedalginate-GelMA-…
2021.09.30
·
124阅读
·
0评论
加载中
沃吉百科 | 什么是铁死亡?铁死亡的发生机制和研究思路是?
铁死亡是铁和活性氧(ROS)依赖性的调节性细胞死亡形式,是不同于细胞凋亡、细胞坏死、细胞自噬的新型细胞死亡方式。此外,蛋白激酶C介导的HSPB1是铁死亡的负调节因子,通过抑制ROS产生和减少铁摄取。自噬可以通…
2021.09.30
·
1387阅读
·
0评论
加载中
电离辐射对医务人员健康的影响
工作环境中的辐射会对医务人员健康有影响吗?
2019.12.13
·
119阅读
·
0评论
加载中
改变肠道菌群就能抑制老年痴呆?
肠道菌群与老年痴呆症有什么关系?
2019.12.05
·
337阅读
·
0评论
加载中
被忽视的抗性基因来源?处理后的污水仍有抗性基因残留
处理后的污水仍有抗性基因残留在胞外DNA中
2019.11.28
·
262阅读
·
0评论
加载中
使用qPCR研究重金属镉对细胞基因表达谱的影响
qPCR可作为毒理学风险评估工具
2019.11.22
·
167阅读
·
0评论
加载中
抗性基因在高度污染空气中的传播研究
抗性基因在PM2.5高度污染空气中的传播研究
2019.11.22
·
221阅读
·
0评论
加载中
外泌体中的miR-100-5p对关节的保护机制研究
外泌体中的miR100-5可以保护骨关节
2019.11.22
·
273阅读
·
0评论
加载中
PCR ARRAY检测MG患者外周泌体发现分子标记物lncRNA PRINS
lncRNA作为生物标记物的研究
2019.11.22
·
163阅读
·
0评论
加载中
多发性硬化患者外周血LncRNAs表达谱研究
多发性硬化患者lncRNA表达谱的研究
2019.11.22
·
256阅读
·
0评论
加载中
石墨和锰矿对抗性基因的影响
生物电池除了发电,还能去除抗性基因!
2019.11.11
·
124阅读
·
0评论
加载中
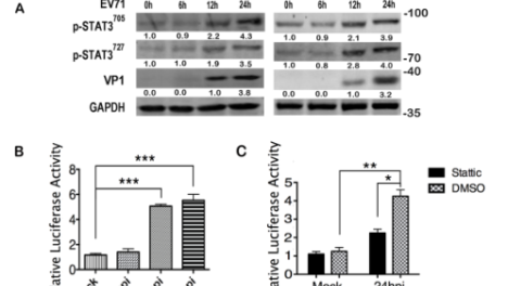
STAT3在抗病毒反应中的调节机制
信号转导和转录激活因子3(STAT3)是调节炎症和免疫力的多功能因子。但人们对其调节机制的了解有限。
2019.11.07
·
613阅读
·
0评论
加载中
抗性基因
2.7万
阅读
39
内容
1
订阅
0
获赞
+订阅
专注提供生物科技研究资讯
注册信息
分享作者至
24小时热文
更多
独家|“祥源系”百亿元金融产品爆雷后续:浙金中心董事长丁建林等18人已被刑拘
政权倒台一年后,阿萨德家族被曝在俄罗斯过着“奢华生活”
青岛大学撤销9个学院?有学院已发撤销公告
任泽平:此轮牛市十年一遇
徐杰20分萨林杰32+11 广东客场击败广州豪取5连胜
乌克兰或将制裁中国公民,外交部:敦促乌方立即纠正错误
支付中心
- 搜狐招聘
- 广告服务
- 联系方式
- About SOHU
- 公司介绍
- 隐私政策
Copyright © 2025 Sohu All Rights Reserved. 搜狐公司 版权所有