新闻
体育
汽车
房产
旅游
教育
时尚
科技
财经
娱乐
母婴
更多
icon_Unfold
健康
历史
军事
美食
文化
星座
专题
游戏
搞笑
动漫
宠物
无障碍
最新
贵州省2名县处级干部接受纪律审查和监察调查
贵州省都匀强制隔离戒毒所一级高级警长韦文红接受纪律审查和监察调查据黔南州纪委监委消息:贵州省都匀强制隔离戒毒所一级高级警长韦文红涉嫌严重违纪违法,目前正接受黔南州纪委监委纪律审查和监察调查。(黔南州纪委监委)…
33分钟前
·
1阅读
·
0评论
加载中
打赏主播的42万元想追回,法院驳回
史某认为,田某甲以虚构事实、隐瞒真相的手段博取“正能量人设与同情”,诱使其作出错误的财产处分进行打赏,违背诚信原则,应当被认定为欺诈行为;田某甲通过私下一对一的情感诱导史某刷礼物,事后面对史某陷入极度困境后的…
4小时前
·
119阅读
·
0评论
加载中
车辆坠塘8人死亡,驾驶人为幼儿园园长,车上载有多名幼儿
据大河报报道,24日上午,当地一名村民告诉记者,涉事幼儿园是一家私立幼儿园,他朋友4岁的孩子在此次事故中不幸遇难。事发地是一处池塘且是下坡路段,其推测是雨天路滑,车辆转弯时失控。事发前,罗某某驾驶该轿车送多名…
4小时前
·
1373阅读
·
0评论
加载中
花果园片区这30个路段新增多功能电子警察→
贵阳市执法取证设备公示(2025年12月23日)为维护道路交通秩序,预防和减少道路交通事故,保障道路交通有序、安全、畅通,根据《中华人民共和国道路交通安全法》等法律、法规的规定,现就近期备案执法取证设备对社会…
4小时前
·
127阅读
·
0评论
加载中
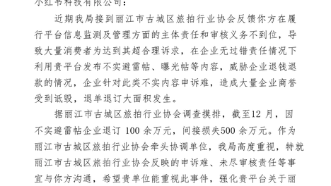
丽江文旅部门,公开喊话小红书
12月23日丽江市古城区文化和旅游局公开发函喊话小红书文件称,小红书在履行平台信息监测及管理方面的主体责任和审核义务不到位,导致大量消费者为达到其超合理诉求,在企业无过错责任情况下利用平台发布不实“避雷贴”、…
4小时前
·
1038阅读
·
0评论
加载中
京东这个仓库遭盗抢损失超3亿?最新回应
23日晚间,京东公司就法国仓库失窃一事向媒体回应说,当地时间22日凌晨,京东位于法国巴黎大区塞纳-圣但尼省迪尼市的一处仓库遭遇盗窃,当地警方已介入调查处理。京东说,被盗仓库已恢复正常运营。针对部分法国媒体报道…
4小时前
·
77阅读
·
0评论
加载中
遛狗不拴绳最高拘10天罚1000元,下月起实施
驱使动物伤害他人的,依照本法第五十一条的规定处罚。自觉遵守国家和地方政府的法律法规,依法办理养宠的相关手续,并严格履行法律规定的其他义务;饲养犬只在小区内发生攻击他人、损坏公共设施等安全事故,由养犬人自行承担…
4小时前
·
163阅读
·
0评论
加载中
关于“吸毒记录封存”等网民关切问题,法工委回应
第二类情况:有的行为属于治安违法问题,如吸毒等违法行为,不属于刑事犯罪问题,应当依照治安管理处罚法予以处罚,不存在适用刑法进行处理的问题。治安管理处罚法第136条规定的治安违法记录封存措施适用于吸毒行为,实际…
4小时前
·
215阅读
·
0评论
加载中
遏制民办幼儿园过高收费!三部门最新发文,2026年1月1日起施行
强化收费政策评估,通过成本调查、自行评估、委托第三方机构评估等方式,定期对收费管理方式、收费项目、收费标准等进行评估,及时调整优化相关政策,评估周期原则上不超过3年。各地教育行政部门要会同发展改革等部门指导幼…
昨天18:19
·
175阅读
·
0评论
加载中
公考报名“注水”刷人数围岗,夫妻俩虚假报名758次,非法获利2万多元,涉案两人获刑
随后,李某向陈某购买考生实名账号信息,与妻子吴某某(已决定不起诉)开展虚假报名,两人累计报名758次,非法获利25625元。同月20日,李某在淘宝平台联系到陈某,提出某平台注册拉新,陈某以5元一条的价格出售给…
昨天18:19
·
46阅读
·
0评论
加载中
《使命召唤》联合创始人,法拉利撞护栏起火身亡
他于2002年联合创立InfinityWard,这家工作室后来创造了《使命召唤》系列。在其带领下,Respawn于2017年被EA收购后,持续成为该公司的重要支柱。文斯·赞佩拉此后在EA旗下担任王牌作品《战地…
昨天18:19
·
176阅读
·
0评论
加载中
小区用手机微信安在门口当门铃,已实行数月,网友:思路打开了
视频显示,一部手机被用胶带固定在小区大门口,外访亲友或外卖小哥想进小区,可以直接用这部手机上的微信与门卫或对应业主联系,可语音,也可视频通话。据极目新闻消息,12月21日,该小区的一位门卫向记者介绍,将手机安…
昨天18:19
·
4.7万阅读
·
2评论
加载中
“小洛熙不幸离世”事件,最新进展
11月14日,女婴“小洛熙”在宁波大学附属妇女儿童医院接受心脏手术后不幸离世,连日来牵动着很多人的心,引发社会关注。记者了解到,从11月17日起,宁波市就成立了调查组并进行全面调查。12月14日,初步调查结果…
昨天18:19
·
42阅读
·
0评论
加载中
需重新报名!贵阳贵安第55届登高迎新跑有重要调整
根据中国田径协会2025年12月22日发布的《群众性短距离路跑赛事活动组织办法(试行)》要求,经赛事组委会审慎研究,现对奔跑贵阳·贵阳贵安第55届全民健身登高迎新跑(主会场)赛事规模及报名安排相关事宜调整如下…
昨天18:19
·
41阅读
·
0评论
加载中
男子与妻子吵架后,真的“气炸”了,血管破裂!
扬州市江都人民医院介入与血管外科主任郝国强医生称张先生血压严重偏高,导致主动脉夹层内膜发生了破裂,极易造成体内大出血,导致生命危险。医生提醒:高血压是导致主动脉夹层内膜破裂的主要诱因,秋冬季节“爱生气”的高血…
昨天16:25
·
47阅读
·
0评论
加载中
男子参加公务员遴选,笔试成绩、综合成绩均第一却落选?最新通报→
他说,12月18日下午3时左右,重庆市财政局相关人士来到儿子单位给他们做解释工作称,考察环节时齐挺原单位的领导和同事没有给他打满分,而其他被公示的考生都是满分,齐挺没有技术职称之类的加分项,他所从事的工作与遴…
昨天16:14
·
1115阅读
·
0评论
加载中
1500元一盒的抗癌药"平替",有效成分竟为0!
原来,和电影原型案件不同,这个所谓的“境外版”安罗替尼,本质上是完全没有有效成分,彻头彻尾的假药。毛某在境外的主营生意之一就是经营物流站点,而对于涉案的这款药品,他并不是简单地在当地购买后发往国内,而是深度参…
昨天16:14
·
2.4万阅读
·
0评论
加载中
本周日,贵阳气温将回升至15℃
今天夜间到明天白天,全省阴天有小雨,其中,威宁小雨转冻雨或小雪,毕节市中西部、六盘水市北部、大娄山、梵净山和雷公山等海拔较高或高山地区小雨转雨夹雪,各地气温继续下降,除南部边缘地区最高气温为8-12℃以外,其…
昨天16:14
·
2710阅读
·
0评论
加载中
点开链接微信就被盗号,里面的钱都没了?快手直播事件,这张截图被疯传!微信官方回应
23日,微信官方辟谣平台“谣言过滤器”辟谣“点快手直播微信被盗号”传闻:12月22日晚某直播平台遭到黑灰产攻击,部分传言称“违规直播间中隐藏着病毒链接,许多用户点入后,微信账号即被盗取,不法分子随即向账号好友…
昨天16:14
·
1058阅读
·
0评论
加载中
贵州省避暑旅游度假区,贵阳+3!
其中,贵阳市花溪十里河滩避暑旅游度假区、修文桃源生态避暑旅游度假区、乌当醉美偏坡避暑旅游度假区凭借其独特的自然生态与丰富的度假体验成功入选,为“中国避暑之都”的城市名片再添生动注脚。游客白天可以在栈道上欣赏四…
昨天16:14
·
1900阅读
·
0评论
加载中
贵阳晚报
14.5亿+
阅读
3.2万
内容
27.9万+
订阅
1万
获赞
+订阅
贵阳晚报搜狐网公众平台
注册信息
分享作者至
24小时热文
更多
广州市委书记调整
伦纳德41分哈登29分杜兰特22分 快船大胜火箭
王小平受贿案二审维持原判:有期徒刑十年六个月
李凯尔NBA官网已更改为美国籍,系中国男篮首位归化球员
杨瀚森4分2板2助1断1帽贝恩23+4+5 开拓者不敌魔术
梅西印度行收入曝光:4天行程酬劳8.9亿卢比(约6975万元人民币)
支付中心
- 搜狐招聘
- 广告服务
- 联系方式
- About SOHU
- 公司介绍
- 隐私政策
Copyright © 2025 Sohu All Rights Reserved. 搜狐公司 版权所有