新闻
体育
汽车
房产
旅游
教育
时尚
科技
财经
娱乐
母婴
更多
icon_Unfold
健康
历史
军事
美食
文化
星座
专题
游戏
搞笑
动漫
宠物
无障碍
最新
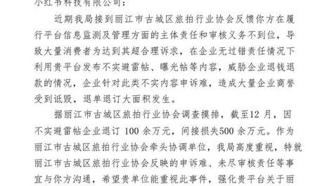
丽江文旅部门,公开喊话小红书
丽江市古城区文化和旅游局表示,希望小红书能重视此事件,强化平台关于丽江婚拍领域信息的监管和监测,指派专人与文旅局接洽。希望能通过公开函件与小红书取得联系,再做一些深刻的调研,看看这个问题是否能得到有效解决。”…
30分钟前
·
0阅读
·
0评论
加载中
致曲靖出国留学人员及家属的一封信
大家好!近期,全省连续发生多起针对出国留学人员的电信网络诈骗案件。诈骗分子通常冒充公检法、移民局、使领馆、校方等工作人员,以“涉嫌犯罪”“账户洗钱”“优惠换汇”“财务验资”等为由实施诈骗,请高度警惕:中国公检…
30分钟前
·
0阅读
·
0评论
加载中
曲靖供电局驻村工作队实干共绘美丽乡村
12月23日,曲靖供电局驻村工作队和宣威市杨柳镇可渡村委会通过组织动员,引导旧城、管屯小组的村民共同清理乡村道路垃圾、整治排水渠、清除杂草等,以改善人居环境。“看到驻村队员和村干部们都在为我们自己的家园忙碌,…
37分钟前
·
0阅读
·
0评论
加载中
婴儿奶粉哪种比较好?澳优领衔优质奶粉推荐,精准适配宝宝成长需求
独创“98秒锁鲜工艺”,生鲜乳从挤出到加工仅需98秒,活性蛋白保留率达95%,搭配OPO结构脂与乳铁蛋白双专利组合,经临床验证可降低宝宝便秘率25%,适合关注“营养鲜活+免疫力强化”的家庭。DHA添加量升至国…
41分钟前
·
9阅读
·
0评论
加载中
国内激光切割机厂家推荐:天剑激光,从区域服务商到全球激光装备供应商
这种“市场需求-技术研发-产品落地”的快速响应机制,让天剑激光的产品始终保持行业领先水平,尤其是核心产品精密激光切割机,在技术指标与性能表现上均达到先进水平。为实现这一目标,天剑激光将继续聚焦技术创新,加大研…
43分钟前
·
2阅读
·
0评论
加载中
北电数智全栈AI能力扎根场景,医疗、工业领域落地成效领跑
在医疗领域,北电数智以“星火·医疗底座”为核心载体,构建了从数据到应用的全链条医疗数智化体系,通过整合全栈AI能力、多模态大模型及智能体开发支持,与大型三甲医院等优质资源紧密协作,推动该体系全面落地并加速覆盖…
46分钟前
·
2阅读
·
0评论
加载中
技术协同 + 全链布局 国内储能系统企业排名见证产业跃迁
2025年国内储能系统企业排名正式揭晓,在“双碳”目标持续推进与全球能源结构深度调整的行业背景下,这份榜单不仅勾勒出市场竞争格局,更彰显了中国储能产业从“产品输出”向“技术标准输出”的战略升级。未来,随着能源…
46分钟前
·
1阅读
·
0评论
加载中
昆明医科大学附属口腔医院口腔健康公益促进活动走进会泽县中铁二幼
12月23日,昆明医科大学附属口腔医院医疗团队走进会泽县中铁二幼,开展口腔健康公益促进活动,全园630余名幼儿参与。筛查现场,医护人员温柔引导幼儿配合检查,细致排查龋齿、牙龈健康等问题,逐一记录并建立个性化口…
47分钟前
·
2阅读
·
0评论
加载中
罗平警方一举端掉隐匿赌博窝点
为持续净化社会治安环境,严厉打击各类违法犯罪行为,12月16日,罗平县公安局特巡警大队依托日常社区走访摸排工作,精准出击、果断收网,成功捣毁一处藏匿于居民小区内的赌博窝点,现场查获涉赌人员20余名,收缴赌资3…
47分钟前
·
420阅读
·
0评论
加载中
警医联动架起生命通道 争分夺秒救助昏迷群众
12月22日,罗平县公安局旧屋基派出所接群众紧急求助,称辖区内有一名人员突然昏迷不醒,生命垂危。时间就是生命,派出所民警、辅警立即火速出警,并同步启动警医联动应急机制,第一时间联系旧屋基乡卫生院派出医护人员前…
47分钟前
·
2阅读
·
0评论
加载中
聚焦“灯塔工厂”冲刺背后:党彦宝带领宝丰集团以数智绿色书写制造业新答卷
深度学习算法提升审单效率、降低差错率,鹰眼定位技术与智能调度算法实现厂内精细调度与厂外实时监控,搭配无人值守门岗、自动化检化验等配套项目,形成“设备互联-数据互通-系统互操作”的工业互联网物流生态,推动物流全…
52分钟前
·
1阅读
·
0评论
加载中
双奖加身!海信洗衣机再揽2025国际CMF设计大奖,续写设计创新传奇
从追求复古美学的海信罗马假日洗衣机,到以模块化变革洗护方式的“海信全家筒”系列,海信洗衣机始终围绕健康洗护、智能交互与空间适配三大核心赛道深耕。其创新体系直指用户痛点,通过技术迭代将“自由组合”“热泵洗烘一体…
53分钟前
·
7阅读
·
0评论
加载中
Coosea酷赛智能三大定制方案,让AI手机“入乡随俗”
在东南亚某市场,Agent不仅能精准识别当地方言俚语,还融入了本土社交礼仪话术;在中东市场,其交互逻辑贴合当地文化禁忌与沟通习惯,让AI不再是冰冷的工具,更像懂本地文化的“身边人”。这三大定制方案的落地,让C…
53分钟前
·
12阅读
·
0评论
加载中
生姜“落地”最是“姜”心暖人心 罗平警方依法追回群众散落货物并现场普法
面对这一认知误区,民警没有简单批评,而是耐心释法说理,详细解释了《中华人民共和国民法典》中关于拾得遗失物应当返还权利人的规定,并阐明了拒不归还可能构成不当得利乃至侵占罪的法律后果。这袋被追回的生姜,不仅守护了…
57分钟前
·
1阅读
·
0评论
加载中
民警深夜接力救助七旬老人 耐心化解家庭风波
当晚10点左右,19岁的范某在街头发现一位神情彷徨的七旬老人,经简单询问,怀疑老人是因家庭矛盾离家出走。热心的范某随即将老人暂时安顿在自己家中,并主动向巡逻民警寻求帮助。为确保老人安全,民警将殷某接上警车,护…
57分钟前
·
1阅读
·
0评论
加载中
马街派出所筑牢冬季道路安全“防护墙” 全力守护群众平安出行
冬季来临,年关将近,随着辖区道路交通流量持续攀升,交通事故防控面临严峻考验。为切实压降事故发生率,保障群众出行安全,罗平县公安局马街派出所紧盯道路安全隐患整治,通过设施升级、精准查控与宣传引导多措并举,全面推…
57分钟前
·
1阅读
·
0评论
加载中
老厂派出所岁末亮剑 铁腕整治护平安
岁末寒冬,社会治安面临传统案事件高发期与年末人流增多的双重考验,罗平县公安局老厂派出所民警以雷霆行动,打响年末治安整治攻坚战,于近日一日内依法行政拘留五名违法人员,以法治利剑有力震慑违法犯罪,守护辖区平安。1…
57分钟前
·
2阅读
·
0评论
加载中
最高25万元!公安悬赏追捕2名台湾人
国务院台办24日举行例行新闻发布会,有记者问:公安机关今日(24日)发布悬赏通告,依法征集台湾居民简文昇、陈顺进操控多哥籍“宏泰58号”等船只,长期向大陆走私冻品违法犯罪线索。今年2月,民进党当局曾指“宏泰5…
1小时前
·
20阅读
·
0评论
加载中
一上午检查11人,全部确诊癌症晚期!医生:天再冷也别做这件事
日常饮食中,很多人喜欢“趁热吃”,无论是热腾腾的面条还是刚出锅的饺子都要趁热下肚,但这种习惯很可能给食道带来损伤。声音嘶哑:当食管癌病灶压迫喉返神经时,患者可能出现声音嘶哑,且这种嘶哑往往是长期持续性的,与感…
1小时前
·
7阅读
·
0评论
加载中
同心筑梦,“足”够精彩—曲靖市足球队邀你共赴外滩球迷见面会!
我们诚挚邀请每一位热爱曲靖、热爱足球的你,共赴一场属于我们自己的足球派对——“同心筑梦‘足’够精彩”曲靖市足球队球迷见面会!在激昂的《曲靖战歌》中,我们熟悉的城市英雄将悉数登场!在激昂的《曲靖战歌》中,我们熟…
3小时前
·
23阅读
·
0评论
加载中
珠江网
5584.6万+
阅读
3.2万
内容
2102
订阅
681
获赞
+订阅
互联网新闻信息服务许可
互联网信息服务许可证编号
53120210014
服务单位
曲靖珠江网站
服务类别
互联网新闻信息采编发布服务
珠江网成立于2002年,拥有电视、电脑、手机多屏互动的全媒体、全业务平台,是曲靖市门户网站和信息化技术服务单位。
注册信息
分享作者至
24小时热文
更多
广州市委书记调整
王小平受贿案二审维持原判:有期徒刑十年六个月
梅西印度行收入曝光:4天行程酬劳8.9亿卢比(约6975万元人民币)
伦纳德41分哈登29分杜兰特22分 快船大胜火箭
杨瀚森4分2板2助1断1帽贝恩23+4+5 开拓者不敌魔术
李凯尔NBA官网已更改为美国籍,系中国男篮首位归化球员
支付中心
- 搜狐招聘
- 广告服务
- 联系方式
- About SOHU
- 公司介绍
- 隐私政策
Copyright © 2025 Sohu All Rights Reserved. 搜狐公司 版权所有